製品の特徴
- 耐圧防爆型の振動スイッチで検出器一体型です。
- 異常振動をすばやく検知してアラーム動作する、耐圧防爆型振動スイッチです。
- 回転機・プラント設備などの振動監視ができます。
- 小型・低価格で、上限2段の精度の良い振動監視ができます。
- 振動モードは加速度・速度・変位が内部スイッチで選べます。
- アラームレベルの設定は、内部デジタルスイッチにより1~99%の範囲で行えます。
- 最大60秒までアラーム遅延が設定可能なので誤動作を防止できます。
- ハウジングは耐圧防爆構造で、検出器部とアンプ部はフレキシブル電線管で接続
されています。
構成
| バイブロスイッチ/1500EX 圧電型検出器付属(フレキシブル電線管にて接続仕上) | 1台 |
| 取扱説明書 | 1部 |
仕様
| 警報設定範囲 | (1)加速度:1~99m/s2(Peak) (2)速度:1~99mm/s(Peak) (3)変位:0.01~0.99mm(p-p) |
| 周波数範囲 | 10~2,000Hz(±10%) |
| 確度 | 5%以内(25℃,80Hz,10m/S2,正弦波) |
| 直線性 | フルスケールの1%以内 |
| 電源 | AC/DC100~200V,10VA以下 |
| 警報リレー出力 | 動作遅延0~約60秒(内部可変ポテンショメータによる) 自己保持動作1系統(1b接点)自動復帰動作1系統(1b接点) 接点定格:AC/DC125V,0.5A |
| ハウジング構造 | 耐圧防爆構造EX d IIB T6(検定:第C12041号) アンプ部:アルミ鋳物 センサ部:黄銅 |
| 耐振性 | アンプ部:振動20m/s2、衝撃300m/s2 検出器部:振動100m/s2、衝撃1,000m/s2 |
| 絶縁・耐圧 | 電源、接点出力、ハウジング相互間 絶縁抵抗DC500Vで10MΩ以上 耐電圧AC1,500Vで1分間 |
| 使用温度範囲 | -10~+70℃ |
| 質量 | 1セット4.2kg(検出器400g含む、出力ケーブル別) |
| 適合電線管 | 呼び径22(PF3/4) |
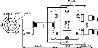
外形図
(単位:mm)
