Warning: Invalid argument supplied for foreach() in /home/c4702786/public_html/ins-commerce.jp/wp-content/themes/massive_tcd084/functions/menu.php on line 48

Model-1500EX 耐圧防爆型振動スイッチ バイブロスイッチ

Model-1500EX 耐圧防爆型振動スイッチ バイブロスイッチ

Model-1500EX 耐圧防爆型振動スイッチ バイブロスイッチ
耐圧防爆型の振動スイッチで検出器一体型です。

製品の特徴

  • 耐圧防爆型の振動スイッチで検出器一体型です。
  • 異常振動をすばやく検知してアラーム動作する、耐圧防爆型振動スイッチです。
  • 回転機・プラント設備などの振動監視ができます。
  • 小型・低価格で、上限2段の精度の良い振動監視ができます。
  • 振動モードは加速度・速度・変位が内部スイッチで選べます。
  • アラームレベルの設定は、内部デジタルスイッチにより1~99%の範囲で行えます。
  • 最大60秒までアラーム遅延が設定可能なので誤動作を防止できます。
  • ハウジングは耐圧防爆構造で、検出器部とアンプ部はフレキシブル電線管で接続
    されています。

構成


バイブロスイッチ/1500EX
圧電型検出器付属(フレキシブル電線管にて接続仕上)
1台
取扱説明書1部

仕様

警報設定範囲(1)加速度:1~99m/s2(Peak)
(2)速度:1~99mm/s(Peak)
(3)変位:0.01~0.99mm(p-p)
周波数範囲10~2,000Hz(±10%)
確度5%以内(25℃,80Hz,10m/S2,正弦波)
直線性フルスケールの1%以内
電源AC/DC100~200V,10VA以下
警報リレー出力動作遅延0~約60秒(内部可変ポテンショメータによる)
自己保持動作1系統(1b接点)自動復帰動作1系統(1b接点)
接点定格:AC/DC125V,0.5A
ハウジング構造耐圧防爆構造EX d IIB T6(検定:第C12041号)
アンプ部:アルミ鋳物 センサ部:黄銅
耐振性アンプ部:振動20m/s2、衝撃300m/s2
検出器部:振動100m/s2、衝撃1,000m/s2
絶縁・耐圧電源、接点出力、ハウジング相互間
絶縁抵抗DC500Vで10MΩ以上 耐電圧AC1,500Vで1分間
使用温度範囲-10~+70℃
質量1セット4.2kg(検出器400g含む、出力ケーブル別)
適合電線管呼び径22(PF3/4)

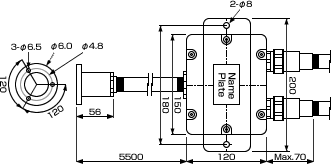
外形図

(単位:mm)


カタログダウンロード

以下より、PDFファイルをダウンロードしてください
カタログダウンロード(PDF)

関連製品

TOP
TOP