Warning: Invalid argument supplied for foreach() in /home/c4702786/public_html/ins-commerce.jp/wp-content/themes/massive_tcd084/functions/menu.php on line 48

Model-2501EX 耐圧防爆型振動データ変換器 バイブロコンバータ

Model-2501EX 耐圧防爆型振動データ変換器 バイブロコンバータ

Model-2501EX 耐圧防爆型振動データ変換器 バイブロコンバータ
耐圧防爆型で4~20mA出力ができます。

製品の特徴

  • 耐圧防爆型の振動データ変換器です。4~20mA出力
  • 耐圧防爆構造のバイブロコンバータで、出力は4~20mAの直流信号なので振動監視に適しています。
  • フレキシブルチューブでセンサが分離されているので、センサの取付けに自由度があります。

構成

バイブロコンバータ/2501EX
圧電型検出器付属
(フレキシブル電線管にて接続仕上)
1台
取扱説明書1部

仕様

検出器圧電型加速度検出器 感度:8pC/(m/s2)(Typ.)
出力4~20mA
最大不可抵抗300Ω
測定範囲変位 0~500μm(P-P)(オプションで変更可能)
周波数範囲10~700Hz(±1dB)
確度5%(80Hz 10m/s2 25℃ 正弦波)
直線性フルスケールの1%以内
電源AC/DC100~200V 10VA
温度・湿度使用:-10~60℃ 保存:-20~70℃ 90RH以下
防爆構造耐圧防爆:Ex d IIB T6(検定:第C15987号)
耐震性振動100m/s2 衝撃:1000m/s2

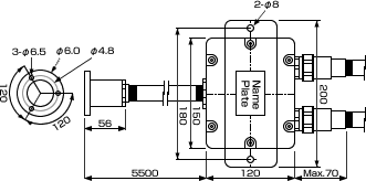
外形図

(単位:mm)


カタログダウンロード

以下より、PDFファイルをダウンロードしてください
カタログダウンロード(PDF)

関連製品

TOP
TOP